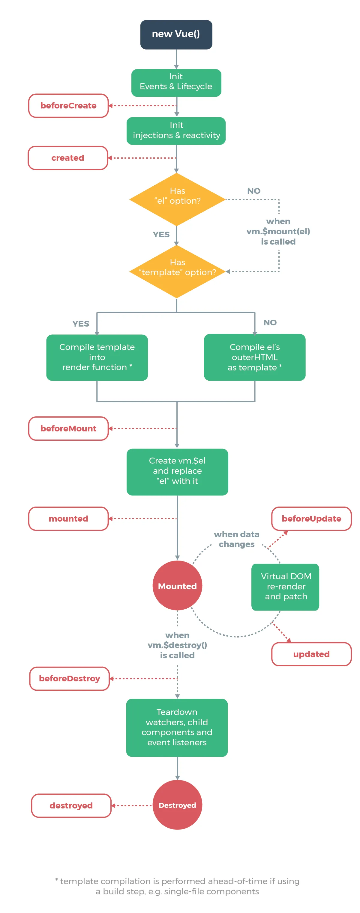
生命周期

new Vue 做了什么?
Vue
src/core/instance/index
function Vue(options) {
if (__DEV__ && !(this instanceof Vue)) {
warn('Vue is a constructor and should be called with the `new` keyword')
}
this._init(options)
}
- 调用
_init
_init
src/core/instance/init
Vue.prototype._init = function (options?: Record<string, any>) {
const vm: Component = this
// a uid
vm._uid = uid++
let startTag, endTag
/* istanbul ignore if */
if (__DEV__ && config.performance && mark) {
startTag = `vue-perf-start:${vm._uid}`
endTag = `vue-perf-end:${vm._uid}`
mark(startTag)
}
// a flag to mark this as a Vue instance without having to do instanceof
// check
vm._isVue = true
// avoid instances from being observed
vm.__v_skip = true
// effect scope
vm._scope = new EffectScope(true /* detached */)
vm._scope._vm = true
// merge options
if (options && options._isComponent) {
// optimize internal component instantiation
// since dynamic options merging is pretty slow, and none of the
// internal component options needs special treatment.
initInternalComponent(vm, options as any)
} else {
vm.$options = mergeOptions(
resolveConstructorOptions(vm.constructor as any),
options || {},
vm
)
}
/* istanbul ignore else */
if (__DEV__) {
initProxy(vm)
} else {
vm._renderProxy = vm
}
// expose real self
vm._self = vm
initLifecycle(vm)
initEvents(vm)
initRender(vm)
callHook(vm, 'beforeCreate', undefined, false /* setContext */)
initInjections(vm) // resolve injections before data/props
initState(vm)
initProvide(vm) // resolve provide after data/props
callHook(vm, 'created')
/* istanbul ignore if */
if (__DEV__ && config.performance && mark) {
vm._name = formatComponentName(vm, false)
mark(endTag)
measure(`vue ${vm._name} init`, startTag, endTag)
}
if (vm.$options.el) {
vm.$mount(vm.$options.el)
}
}
- 添加属性
- 合并参数
mergeOptions - 初始化生命周期
initLifecycle - 初始化事件中心
initEvents - 初始化渲染
initRender - 调用生命周期钩子
beforeCreate - 初始化注入
initInjections - 初始化 props、setup、methods、data、computed、watch
initState - 初始化依赖
initProvide - 调用生命周期钩子
created - 挂载到dom上
vm.$mount(vm.$options.el)
为什么传 el 自动挂载的原因:
if (vm.$options.el) {
vm.$mount(vm.$options.el)
}
总结
- 合并参数
- 初始化一系列内容:生命周期、事件中心、渲染、依赖注入、页面状态
- 调用了生命周期钩子beforeCreate和created
- 挂载dom
$mount 做了什么?
$mount
src/platforms/web/runtime-with-compiler
const mount = Vue.prototype.$mount
Vue.prototype.$mount = function (
el?: string | Element,
hydrating?: boolean
): Component {
el = el && query(el)
/* istanbul ignore if */
if (el === document.body || el === document.documentElement) {
__DEV__ &&
warn(
`Do not mount Vue to <html> or <body> - mount to normal elements instead.`
)
return this
}
const options = this.$options
// resolve template/el and convert to render function
if (!options.render) {
let template = options.template
if (template) {
if (typeof template === 'string') {
if (template.charAt(0) === '#') {
template = idToTemplate(template)
/* istanbul ignore if */
if (__DEV__ && !template) {
warn(
`Template element not found or is empty: ${options.template}`,
this
)
}
}
} else if (template.nodeType) {
template = template.innerHTML
} else {
if (__DEV__) {
warn('invalid template option:' + template, this)
}
return this
}
} else if (el) {
// @ts-expect-error
template = getOuterHTML(el)
}
if (template) {
/* istanbul ignore if */
if (__DEV__ && config.performance && mark) {
mark('compile')
}
const { render, staticRenderFns } = compileToFunctions(
template,
{
outputSourceRange: __DEV__,
shouldDecodeNewlines,
shouldDecodeNewlinesForHref,
delimiters: options.delimiters,
comments: options.comments
},
this
)
options.render = render
options.staticRenderFns = staticRenderFns
/* istanbul ignore if */
if (__DEV__ && config.performance && mark) {
mark('compile end')
measure(`vue ${this._name} compile`, 'compile', 'compile end')
}
}
}
return mount.call(this, el, hydrating)
}
- 缓存了原型上的
$mount方法 - 获取挂载的dom
el = el && query(el) - 限制挂载根节点
body和html - 如果没有
render函数,将template和el字符串通过compileToFunctions转化为render函数 - 调用原型上的
$mount
src/platform/web/runtime/index原型上的$mount
// public mount method
Vue.prototype.$mount = function (
el?: string | Element,
hydrating?: boolean
): Component {
el = el && inBrowser ? query(el) : undefined
return mountComponent(this, el, hydrating)
}
- 获取
eldom - 调用
mountComponent
src/core/instance/lifecycle
export function mountComponent(
vm: Component,
el: Element | null | undefined,
hydrating?: boolean
): Component {
vm.$el = el
if (!vm.$options.render) {
// @ts-expect-error invalid type
vm.$options.render = createEmptyVNode
if (__DEV__) {
/* istanbul ignore if */
if (
(vm.$options.template && vm.$options.template.charAt(0) !== '#') ||
vm.$options.el ||
el
) {
warn(
'You are using the runtime-only build of Vue where the template ' +
'compiler is not available. Either pre-compile the templates into ' +
'render functions, or use the compiler-included build.',
vm
)
} else {
warn(
'Failed to mount component: template or render function not defined.',
vm
)
}
}
}
callHook(vm, 'beforeMount')
let updateComponent
/* istanbul ignore if */
if (__DEV__ && config.performance && mark) {
updateComponent = () => {
const name = vm._name
const id = vm._uid
const startTag = `vue-perf-start:${id}`
const endTag = `vue-perf-end:${id}`
mark(startTag)
const vnode = vm._render()
mark(endTag)
measure(`vue ${name} render`, startTag, endTag)
mark(startTag)
vm._update(vnode, hydrating)
mark(endTag)
measure(`vue ${name} patch`, startTag, endTag)
}
} else {
updateComponent = () => {
vm._update(vm._render(), hydrating)
}
}
const watcherOptions: WatcherOptions = {
before() {
if (vm._isMounted && !vm._isDestroyed) {
callHook(vm, 'beforeUpdate')
}
}
}
if (__DEV__) {
watcherOptions.onTrack = e => callHook(vm, 'renderTracked', [e])
watcherOptions.onTrigger = e => callHook(vm, 'renderTriggered', [e])
}
// we set this to vm._watcher inside the watcher's constructor
// since the watcher's initial patch may call $forceUpdate (e.g. inside child
// component's mounted hook), which relies on vm._watcher being already defined
new Watcher(
vm,
updateComponent,
noop,
watcherOptions,
true /* isRenderWatcher */
)
hydrating = false
// flush buffer for flush: "pre" watchers queued in setup()
const preWatchers = vm._preWatchers
if (preWatchers) {
for (let i = 0; i < preWatchers.length; i++) {
preWatchers[i].run()
}
}
// manually mounted instance, call mounted on self
// mounted is called for render-created child components in its inserted hook
if (vm.$vnode == null) {
vm._isMounted = true
callHook(vm, 'mounted')
}
return vm
}
- 判断
render没有则创建空的createEmptyVNode - 调用生命周期钩子
beforeMount - 实例化
watcher,执行updateComponentupdateComponent监听数据变化后执行,vm_update更新vm._render()获取到的vnodewatcherOptions监听数据变化后触发生命周期钩子beforeUpdate
- 调用生命周期钩子
mounted
总结
- 限制挂载的dom节点
- 如果没有
render函数的时候- 如果存在
template和el转换render函数 - 否则创建空的
createEmptyVNode
- 如果存在
- 调用生命周期钩子
beforeMount、mounted - 实例化
watcher,监听数据变化更改dom,初始化时直接触发updateComponent
模板编译做了什么?
通过上一步$mount知道,挂载之前如果没有render函数,会通过compileToFunctions将template转化为render函数
src/platforms/web/compiler/index
const { compile, compileToFunctions } = createCompiler(baseOptions)
export { compile, compileToFunctions }
createCompiler
src/compiler/index
// `createCompilerCreator` allows creating compilers that use alternative
// parser/optimizer/codegen, e.g the SSR optimizing compiler.
// Here we just export a default compiler using the default parts.
export const createCompiler = createCompilerCreator(function baseCompile(
template: string,
options: CompilerOptions
): CompiledResult {
const ast = parse(template.trim(), options)
if (options.optimize !== false) {
optimize(ast, options)
}
const code = generate(ast, options)
return {
ast,
render: code.render,
staticRenderFns: code.staticRenderFns
}
})
-
解析器
<font style="color:rgb(36, 41, 47);">parse:将template转化为ast - 优化器
optimize:优化ast,将所有静态节点和静态根节点打标记 - 生成器
generate:将ast转化为render函数
总结
将template转化为ast,优化ast后,再生成render函数
创建vnode做了什么?
_render
src/core/instance/render
Vue.prototype._render = function (): VNode {
const vm: Component = this
const { render, _parentVnode } = vm.$options
if (_parentVnode && vm._isMounted) {
vm.$scopedSlots = normalizeScopedSlots(
vm.$parent!,
_parentVnode.data!.scopedSlots,
vm.$slots,
vm.$scopedSlots
)
if (vm._slotsProxy) {
syncSetupSlots(vm._slotsProxy, vm.$scopedSlots)
}
}
// set parent vnode. this allows render functions to have access
// to the data on the placeholder node.
vm.$vnode = _parentVnode!
// render self
const prevInst = currentInstance
const prevRenderInst = currentRenderingInstance
let vnode
try {
setCurrentInstance(vm)
currentRenderingInstance = vm
vnode = render.call(vm._renderProxy, vm.$createElement)
} catch (e: any) {
handleError(e, vm, `render`)
// return error render result,
// or previous vnode to prevent render error causing blank component
/* istanbul ignore else */
if (__DEV__ && vm.$options.renderError) {
try {
vnode = vm.$options.renderError.call(
vm._renderProxy,
vm.$createElement,
e
)
} catch (e: any) {
handleError(e, vm, `renderError`)
vnode = vm._vnode
}
} else {
vnode = vm._vnode
}
} finally {
currentRenderingInstance = prevRenderInst
setCurrentInstance(prevInst)
}
// if the returned array contains only a single node, allow it
if (isArray(vnode) && vnode.length === 1) {
vnode = vnode[0]
}
// return empty vnode in case the render function errored out
if (!(vnode instanceof VNode)) {
if (__DEV__ && isArray(vnode)) {
warn(
'Multiple root nodes returned from render function. Render function ' +
'should return a single root node.',
vm
)
}
vnode = createEmptyVNode()
}
// set parent
vnode.parent = _parentVnode
return vnode
}
- 调用$createElement
vnode = render.call(vm._renderProxy, vm.$createElement)
createElement、_createElement
src/core/vdom/create-element
// wrapper function for providing a more flexible interface
// without getting yelled at by flow
export function createElement(
context: Component,
tag: any,
data: any,
children: any,
normalizationType: any,
alwaysNormalize: boolean
): VNode | Array<VNode> {
if (isArray(data) || isPrimitive(data)) {
normalizationType = children
children = data
data = undefined
}
if (isTrue(alwaysNormalize)) {
normalizationType = ALWAYS_NORMALIZE
}
return _createElement(context, tag, data, children, normalizationType)
}
- 处理参数
- 调用
_createElement
export function _createElement(
context: Component,
tag?: string | Component | Function | Object,
data?: VNodeData,
children?: any,
normalizationType?: number
): VNode | Array<VNode> {
if (isDef(data) && isDef((data as any).__ob__)) {
__DEV__ &&
warn(
`Avoid using observed data object as vnode data: ${JSON.stringify(
data
)}\n` + 'Always create fresh vnode data objects in each render!',
context
)
return createEmptyVNode()
}
// object syntax in v-bind
if (isDef(data) && isDef(data.is)) {
tag = data.is
}
if (!tag) {
// in case of component :is set to falsy value
return createEmptyVNode()
}
// warn against non-primitive key
if (__DEV__ && isDef(data) && isDef(data.key) && !isPrimitive(data.key)) {
warn(
'Avoid using non-primitive value as key, ' +
'use string/number value instead.',
context
)
}
// support single function children as default scoped slot
if (isArray(children) && isFunction(children[0])) {
data = data || {}
data.scopedSlots = { default: children[0] }
children.length = 0
}
if (normalizationType === ALWAYS_NORMALIZE) {
children = normalizeChildren(children)
} else if (normalizationType === SIMPLE_NORMALIZE) {
children = simpleNormalizeChildren(children)
}
let vnode, ns
if (typeof tag === 'string') {
let Ctor
ns = (context.$vnode && context.$vnode.ns) || config.getTagNamespace(tag)
if (config.isReservedTag(tag)) {
// platform built-in elements
if (
__DEV__ &&
isDef(data) &&
isDef(data.nativeOn) &&
data.tag !== 'component'
) {
warn(
`The .native modifier for v-on is only valid on components but it was used on <${tag}>.`,
context
)
}
vnode = new VNode(
config.parsePlatformTagName(tag),
data,
children,
undefined,
undefined,
context
)
} else if (
(!data || !data.pre) &&
isDef((Ctor = resolveAsset(context.$options, 'components', tag)))
) {
// component
vnode = createComponent(Ctor, data, context, children, tag)
} else {
// unknown or unlisted namespaced elements
// check at runtime because it may get assigned a namespace when its
// parent normalizes children
vnode = new VNode(tag, data, children, undefined, undefined, context)
}
} else {
// direct component options / constructor
vnode = createComponent(tag as any, data, context, children)
}
if (isArray(vnode)) {
return vnode
} else if (isDef(vnode)) {
if (isDef(ns)) applyNS(vnode, ns)
if (isDef(data)) registerDeepBindings(data)
return vnode
} else {
return createEmptyVNode()
}
}
- 判断
data,是null、undefined则创建空 vnodecreateEmptyVNode - 判断
tag是string``typeof tag === 'string'- 平台内置节点
config.isReservedTag(tag) - 已注册的组件节点
(!data || !data.pre) &&isDef((Ctor = resolveAsset(context.$options, 'components', tag)) - 否则创建一个未知的标签节点
- 平台内置节点
- 否则创建一组件节点
所有的 vnode 都是通过new VNode创建的,包括createComponent内部也是通过new VNode实现的。
resolveAsset
src/core/util/options
/**
* Resolve an asset.
* This function is used because child instances need access
* to assets defined in its ancestor chain.
*/
export function resolveAsset(
options: Record<string, any>,
type: string,
id: string,
warnMissing?: boolean
): any {
/* istanbul ignore if */
if (typeof id !== 'string') {
return
}
const assets = options[type]
// check local registration variations first
if (hasOwn(assets, id)) return assets[id]
const camelizedId = camelize(id)
if (hasOwn(assets, camelizedId)) return assets[camelizedId]
const PascalCaseId = capitalize(camelizedId)
if (hasOwn(assets, PascalCaseId)) return assets[PascalCaseId]
// fallback to prototype chain
const res = assets[id] || assets[camelizedId] || assets[PascalCaseId]
if (__DEV__ && warnMissing && !res) {
warn('Failed to resolve ' + type.slice(0, -1) + ': ' + id)
}
return res
}
camelize:lg-test=>lgTestcapitalize:test=>Test
createComponent
src/core/vdom/create-component
export function createComponent(
Ctor: typeof Component | Function | ComponentOptions | void,
data: VNodeData | undefined,
context: Component,
children?: Array<VNode>,
tag?: string
): VNode | Array<VNode> | void {
if (isUndef(Ctor)) {
return
}
// ...
// install component management hooks onto the placeholder node
installComponentHooks(data)
// return a placeholder vnode
// @ts-expect-error
const name = getComponentName(Ctor.options) || tag
const vnode = new VNode(
// @ts-expect-error
`vue-component-${Ctor.cid}${name ? `-${name}` : ''}`,
data,
undefined,
undefined,
undefined,
context,
// @ts-expect-error
{ Ctor, propsData, listeners, tag, children },
asyncFactory
)
return vnode
}
- 初始化钩子函数
installComponentHooks - 创建
vnodenew VNode
VNode
src/core/vdom/vnode
export default class VNode {
tag?: string
data: VNodeData | undefined
children?: Array<VNode> | null
text?: string
elm: Node | undefined
ns?: string
context?: Component // rendered in this component's scope
key: string | number | undefined
componentOptions?: VNodeComponentOptions
componentInstance?: Component // component instance
parent: VNode | undefined | null // component placeholder node
// strictly internal
raw: boolean // contains raw HTML? (server only)
isStatic: boolean // hoisted static node
isRootInsert: boolean // necessary for enter transition check
isComment: boolean // empty comment placeholder?
isCloned: boolean // is a cloned node?
isOnce: boolean // is a v-once node?
asyncFactory?: Function // async component factory function
asyncMeta: Object | void
isAsyncPlaceholder: boolean
ssrContext?: Object | void
fnContext: Component | void // real context vm for functional nodes
fnOptions?: ComponentOptions | null // for SSR caching
devtoolsMeta?: Object | null // used to store functional render context for devtools
fnScopeId?: string | null // functional scope id support
isComponentRootElement?: boolean | null // for SSR directives
constructor(
tag?: string,
data?: VNodeData,
children?: Array<VNode> | null,
text?: string,
elm?: Node,
context?: Component,
componentOptions?: VNodeComponentOptions,
asyncFactory?: Function
) {
this.tag = tag
this.data = data
this.children = children
this.text = text
this.elm = elm
this.ns = undefined
this.context = context
this.fnContext = undefined
this.fnOptions = undefined
this.fnScopeId = undefined
this.key = data && data.key
this.componentOptions = componentOptions
this.componentInstance = undefined
this.parent = undefined
this.raw = false
this.isStatic = false
this.isRootInsert = true
this.isComment = false
this.isCloned = false
this.isOnce = false
this.asyncFactory = asyncFactory
this.asyncMeta = undefined
this.isAsyncPlaceholder = false
}
// DEPRECATED: alias for componentInstance for backwards compat.
/* istanbul ignore next */
get child(): Component | void {
return this.componentInstance
}
}
通过不同参数实例化VNode类,创建vnode实例对象
总结
// h 指的就是createElement
import { h } from 'vue'
// render 函数
function render() {
return h('div', { title: '' }, 'hello world')
}
通过createElement创建vnode,判断tag是否是内置节点、自定义节点、标签节点。基于节点属性调用VNode类,创建vnode实例对象
vnode转化dom做了什么?
nodeType
文档节点(document):9
元素节点(element):1
属性节点(attr):2
文本节点(text):3
文档类型节点(DocumentType):10
注释节点(Comment):8
文档片断节点(DocumentFragment):11
_update
src/core/instance/lifecycle
Vue.prototype._update = function (vnode: VNode, hydrating?: boolean) {
const vm: Component = this
const prevEl = vm.$el
const prevVnode = vm._vnode
const restoreActiveInstance = setActiveInstance(vm)
vm._vnode = vnode
// Vue.prototype.__patch__ is injected in entry points
// based on the rendering backend used.
if (!prevVnode) {
// initial render
vm.$el = vm.__patch__(vm.$el, vnode, hydrating, false /* removeOnly */)
} else {
// updates
vm.$el = vm.__patch__(prevVnode, vnode)
}
restoreActiveInstance()
// update __vue__ reference
if (prevEl) {
prevEl.__vue__ = null
}
if (vm.$el) {
vm.$el.__vue__ = vm
}
// if parent is an HOC, update its $el as well
let wrapper: Component | undefined = vm
while (
wrapper &&
wrapper.$vnode &&
wrapper.$parent &&
wrapper.$vnode === wrapper.$parent._vnode
) {
wrapper.$parent.$el = wrapper.$el
wrapper = wrapper.$parent
}
// updated hook is called by the scheduler to ensure that children are
// updated in a parent's updated hook.
}
- 根据
prevVnode判断是否存在,调用vm.__patch__- 不存在,传入
$el和vnode - 存在,传入
prevVnode和vnode
- 不存在,传入
createPatchFunction
src/core/vdom/patch
patch
export function createPatchFunction(backend) {
let i, j
const cbs: any = {}
const { modules, nodeOps } = backend
for (i = 0; i < hooks.length; ++i) {
cbs[hooks[i]] = []
for (j = 0; j < modules.length; ++j) {
if (isDef(modules[j][hooks[i]])) {
cbs[hooks[i]].push(modules[j][hooks[i]])
}
}
}
//...
return function patch(oldVnode, vnode, hydrating, removeOnly) {
if (isUndef(vnode)) {
if (isDef(oldVnode)) invokeDestroyHook(oldVnode)
return
}
let isInitialPatch = false
const insertedVnodeQueue: any[] = []
if (isUndef(oldVnode)) {
// empty mount (likely as component), create new root element
isInitialPatch = true
createElm(vnode, insertedVnodeQueue)
} else {
const isRealElement = isDef(oldVnode.nodeType)
if (!isRealElement && sameVnode(oldVnode, vnode)) {
// patch existing root node
patchVnode(oldVnode, vnode, insertedVnodeQueue, null, null, removeOnly)
} else {
if (isRealElement) {
// mounting to a real element
// check if this is server-rendered content and if we can perform
// a successful hydration.
if (oldVnode.nodeType === 1 && oldVnode.hasAttribute(SSR_ATTR)) {
oldVnode.removeAttribute(SSR_ATTR)
hydrating = true
}
if (isTrue(hydrating)) {
if (hydrate(oldVnode, vnode, insertedVnodeQueue)) {
invokeInsertHook(vnode, insertedVnodeQueue, true)
return oldVnode
} else if (__DEV__) {
warn(
'The client-side rendered virtual DOM tree is not matching ' +
'server-rendered content. This is likely caused by incorrect ' +
'HTML markup, for example nesting block-level elements inside ' +
'<p>, or missing <tbody>. Bailing hydration and performing ' +
'full client-side render.'
)
}
}
// either not server-rendered, or hydration failed.
// create an empty node and replace it
oldVnode = emptyNodeAt(oldVnode)
}
// replacing existing element
const oldElm = oldVnode.elm
const parentElm = nodeOps.parentNode(oldElm)
// create new node
createElm(
vnode,
insertedVnodeQueue,
// extremely rare edge case: do not insert if old element is in a
// leaving transition. Only happens when combining transition +
// keep-alive + HOCs. (#4590)
oldElm._leaveCb ? null : parentElm,
nodeOps.nextSibling(oldElm)
)
// update parent placeholder node element, recursively
if (isDef(vnode.parent)) {
let ancestor = vnode.parent
const patchable = isPatchable(vnode)
while (ancestor) {
for (let i = 0; i < cbs.destroy.length; ++i) {
cbs.destroy[i](ancestor)
}
ancestor.elm = vnode.elm
if (patchable) {
for (let i = 0; i < cbs.create.length; ++i) {
cbs.create[i](emptyNode, ancestor)
}
// #6513
// invoke insert hooks that may have been merged by create hooks.
// e.g. for directives that uses the "inserted" hook.
const insert = ancestor.data.hook.insert
if (insert.merged) {
// start at index 1 to avoid re-invoking component mounted hook
// clone insert hooks to avoid being mutated during iteration.
// e.g. for customed directives under transition group.
const cloned = insert.fns.slice(1)
for (let i = 0; i < cloned.length; i++) {
cloned[i]()
}
}
} else {
registerRef(ancestor)
}
ancestor = ancestor.parent
}
}
// destroy old node
if (isDef(parentElm)) {
removeVnodes([oldVnode], 0, 0)
} else if (isDef(oldVnode.tag)) {
invokeDestroyHook(oldVnode)
}
}
}
invokeInsertHook(vnode, insertedVnodeQueue, isInitialPatch)
return vnode.elm
}
}
createPatchFunction内部定义了一系列的辅助方法,最终返回了一个 patch 方法,这个方法就赋值给了 vm._update 函数里调用的 vm.__patch__。
-
判断是否存在
<font style="color:rgb(44, 62, 80);">oldVnode<font style="color:rgb(44, 62, 80);">isUndef(oldVnode)<font style="color:rgb(44, 62, 80);">oldVnode不存在。- 直接创建
vnode
- 直接创建
<font style="color:rgb(44, 62, 80);">oldVnode存在。判断oldVnode和vnode是否相同- 相同,递归对比子节点
- 不相同。创建
vnode,删除oldVnode
createElm
创建dom
function createElm(
vnode,
insertedVnodeQueue,
parentElm?: any,
refElm?: any,
nested?: any,
ownerArray?: any,
index?: any
) {
if (isDef(vnode.elm) && isDef(ownerArray)) {
// This vnode was used in a previous render!
// now it's used as a new node, overwriting its elm would cause
// potential patch errors down the road when it's used as an insertion
// reference node. Instead, we clone the node on-demand before creating
// associated DOM element for it.
vnode = ownerArray[index] = cloneVNode(vnode)
}
vnode.isRootInsert = !nested // for transition enter check
if (createComponent(vnode, insertedVnodeQueue, parentElm, refElm)) {
return
}
const data = vnode.data
const children = vnode.children
const tag = vnode.tag
if (isDef(tag)) {
if (__DEV__) {
if (data && data.pre) {
creatingElmInVPre++
}
if (isUnknownElement(vnode, creatingElmInVPre)) {
warn(
'Unknown custom element: <' +
tag +
'> - did you ' +
'register the component correctly? For recursive components, ' +
'make sure to provide the "name" option.',
vnode.context
)
}
}
vnode.elm = vnode.ns
? nodeOps.createElementNS(vnode.ns, tag)
: nodeOps.createElement(tag, vnode)
setScope(vnode)
createChildren(vnode, children, insertedVnodeQueue)
if (isDef(data)) {
invokeCreateHooks(vnode, insertedVnodeQueue)
}
insert(parentElm, vnode.elm, refElm)
if (__DEV__ && data && data.pre) {
creatingElmInVPre--
}
} else if (isTrue(vnode.isComment)) {
vnode.elm = nodeOps.createComment(vnode.text)
insert(parentElm, vnode.elm, refElm)
} else {
vnode.elm = nodeOps.createTextNode(vnode.text)
insert(parentElm, vnode.elm, refElm)
}
}
sameVnode
对比vnode
function sameVnode(a, b) {
return (
a.key === b.key &&
a.asyncFactory === b.asyncFactory &&
((a.tag === b.tag &&
a.isComment === b.isComment &&
isDef(a.data) === isDef(b.data) &&
sameInputType(a, b)) ||
(isTrue(a.isAsyncPlaceholder) && isUndef(b.asyncFactory.error)))
)
}
patchVnode
递归对比子节点
function patchVnode(
oldVnode,
vnode,
insertedVnodeQueue,
ownerArray,
index,
removeOnly?: any
) {
if (oldVnode === vnode) {
return
}
if (isDef(vnode.elm) && isDef(ownerArray)) {
// clone reused vnode
vnode = ownerArray[index] = cloneVNode(vnode)
}
const elm = (vnode.elm = oldVnode.elm)
if (isTrue(oldVnode.isAsyncPlaceholder)) {
if (isDef(vnode.asyncFactory.resolved)) {
hydrate(oldVnode.elm, vnode, insertedVnodeQueue)
} else {
vnode.isAsyncPlaceholder = true
}
return
}
// reuse element for static trees.
// note we only do this if the vnode is cloned -
// if the new node is not cloned it means the render functions have been
// reset by the hot-reload-api and we need to do a proper re-render.
if (
isTrue(vnode.isStatic) &&
isTrue(oldVnode.isStatic) &&
vnode.key === oldVnode.key &&
(isTrue(vnode.isCloned) || isTrue(vnode.isOnce))
) {
vnode.componentInstance = oldVnode.componentInstance
return
}
let i
const data = vnode.data
if (isDef(data) && isDef((i = data.hook)) && isDef((i = i.prepatch))) {
i(oldVnode, vnode)
}
const oldCh = oldVnode.children
const ch = vnode.children
if (isDef(data) && isPatchable(vnode)) {
for (i = 0; i < cbs.update.length; ++i) cbs.update[i](oldVnode, vnode)
if (isDef((i = data.hook)) && isDef((i = i.update))) i(oldVnode, vnode)
}
if (isUndef(vnode.text)) {
if (isDef(oldCh) && isDef(ch)) {
if (oldCh !== ch)
updateChildren(elm, oldCh, ch, insertedVnodeQueue, removeOnly)
} else if (isDef(ch)) {
if (__DEV__) {
checkDuplicateKeys(ch)
}
if (isDef(oldVnode.text)) nodeOps.setTextContent(elm, '')
addVnodes(elm, null, ch, 0, ch.length - 1, insertedVnodeQueue)
} else if (isDef(oldCh)) {
removeVnodes(oldCh, 0, oldCh.length - 1)
} else if (isDef(oldVnode.text)) {
nodeOps.setTextContent(elm, '')
}
} else if (oldVnode.text !== vnode.text) {
nodeOps.setTextContent(elm, vnode.text)
}
if (isDef(data)) {
if (isDef((i = data.hook)) && isDef((i = i.postpatch))) i(oldVnode, vnode)
}
}
- 先判断oldVnode和vnode,是否相等,如果相等,return
- 如果oldVnode是静态节点,并且vnode也是静态节点。并且,oldVnode.key 和 vnode.key相等。并且,vnode节点是克隆的或者是isOnce,那么直接返回,不需要对比了。
- 如果新的vnode,不是文本节点,那么:
- 如果oldVnode和vnode都存在children,那么:
- 如果2个children不相等,那么updateChildren
- 如果新的vnode存在children, 而老的oldVnode不存在children,那么:
- 如果老的oldVnode是文本节点,那么先清空真实dom中的内容,再把新的vnode的children添加到真实dom中。
- 如果老的oldVnode不是文本节点,那么直接添加到DOM中
- 如果新的vnode不存在children,而老的oldVnode中存在children,那么:直接把dom中的子节点清空
- 3.4 如果新的vnode,老的oldVnode都不存在children,但是老的oldVnode是文本节点,那么直接清空DOM内容
- 如果oldVnode和vnode都存在children,那么:
- 如果新的vnode是文本节点,老的oldVnode也是文本节点,那么:如果内容不相等,用新的内容覆盖老的内容
updateChildren
function updateChildren(
parentElm,
oldCh,
newCh,
insertedVnodeQueue,
removeOnly
) {
let oldStartIdx = 0
let newStartIdx = 0
let oldEndIdx = oldCh.length - 1
let oldStartVnode = oldCh[0]
let oldEndVnode = oldCh[oldEndIdx]
let newEndIdx = newCh.length - 1
let newStartVnode = newCh[0]
let newEndVnode = newCh[newEndIdx]
let oldKeyToIdx, idxInOld, vnodeToMove, refElm
// removeOnly is a special flag used only by <transition-group>
// to ensure removed elements stay in correct relative positions
// during leaving transitions
const canMove = !removeOnly
if (__DEV__) {
checkDuplicateKeys(newCh)
}
while (oldStartIdx <= oldEndIdx && newStartIdx <= newEndIdx) {
if (isUndef(oldStartVnode)) {
oldStartVnode = oldCh[++oldStartIdx] // Vnode has been moved left
} else if (isUndef(oldEndVnode)) {
oldEndVnode = oldCh[--oldEndIdx]
} else if (sameVnode(oldStartVnode, newStartVnode)) {
patchVnode(
oldStartVnode,
newStartVnode,
insertedVnodeQueue,
newCh,
newStartIdx
)
oldStartVnode = oldCh[++oldStartIdx]
newStartVnode = newCh[++newStartIdx]
} else if (sameVnode(oldEndVnode, newEndVnode)) {
patchVnode(
oldEndVnode,
newEndVnode,
insertedVnodeQueue,
newCh,
newEndIdx
)
oldEndVnode = oldCh[--oldEndIdx]
newEndVnode = newCh[--newEndIdx]
} else if (sameVnode(oldStartVnode, newEndVnode)) {
// Vnode moved right
patchVnode(
oldStartVnode,
newEndVnode,
insertedVnodeQueue,
newCh,
newEndIdx
)
canMove &&
nodeOps.insertBefore(
parentElm,
oldStartVnode.elm,
nodeOps.nextSibling(oldEndVnode.elm)
)
oldStartVnode = oldCh[++oldStartIdx]
newEndVnode = newCh[--newEndIdx]
} else if (sameVnode(oldEndVnode, newStartVnode)) {
// Vnode moved left
patchVnode(
oldEndVnode,
newStartVnode,
insertedVnodeQueue,
newCh,
newStartIdx
)
canMove &&
nodeOps.insertBefore(parentElm, oldEndVnode.elm, oldStartVnode.elm)
oldEndVnode = oldCh[--oldEndIdx]
newStartVnode = newCh[++newStartIdx]
} else {
if (isUndef(oldKeyToIdx))
oldKeyToIdx = createKeyToOldIdx(oldCh, oldStartIdx, oldEndIdx)
idxInOld = isDef(newStartVnode.key)
? oldKeyToIdx[newStartVnode.key]
: findIdxInOld(newStartVnode, oldCh, oldStartIdx, oldEndIdx)
if (isUndef(idxInOld)) {
// New element
createElm(
newStartVnode,
insertedVnodeQueue,
parentElm,
oldStartVnode.elm,
false,
newCh,
newStartIdx
)
} else {
vnodeToMove = oldCh[idxInOld]
if (sameVnode(vnodeToMove, newStartVnode)) {
patchVnode(
vnodeToMove,
newStartVnode,
insertedVnodeQueue,
newCh,
newStartIdx
)
oldCh[idxInOld] = undefined
canMove &&
nodeOps.insertBefore(
parentElm,
vnodeToMove.elm,
oldStartVnode.elm
)
} else {
// same key but different element. treat as new element
createElm(
newStartVnode,
insertedVnodeQueue,
parentElm,
oldStartVnode.elm,
false,
newCh,
newStartIdx
)
}
}
newStartVnode = newCh[++newStartIdx]
}
}
if (oldStartIdx > oldEndIdx) {
refElm = isUndef(newCh[newEndIdx + 1]) ? null : newCh[newEndIdx + 1].elm
addVnodes(
parentElm,
refElm,
newCh,
newStartIdx,
newEndIdx,
insertedVnodeQueue
)
} else if (newStartIdx > newEndIdx) {
removeVnodes(oldCh, oldStartIdx, oldEndIdx)
}
}
采用双指针的方法,进行头头,尾尾、头尾、尾头、乱序对比(基于key)
removeVnodes
删除dom
function removeVnodes(vnodes, startIdx, endIdx) {
for (; startIdx <= endIdx; ++startIdx) {
const ch = vnodes[startIdx]
if (isDef(ch)) {
if (isDef(ch.tag)) {
removeAndInvokeRemoveHook(ch)
invokeDestroyHook(ch)
} else {
// Text node
removeNode(ch.elm)
}
}
}
}
总结
<font style="color:rgb(44, 62, 80);">oldVnode不存在。直接创建vnode<font style="color:rgb(44, 62, 80);">oldVnode存在。判断oldVnode和vnode是否相同 * 相同,递归对比子节点,子节点对比采用双指针的方式。进行头头,尾尾、头尾、尾头、乱序对比(基于key) * 不相同。创建vnode,删除oldVnode
整理流程总结
从new Vue到dom渲染的流程:
